<< Click to Display Table of Contents >>
Navigation: How do I? >
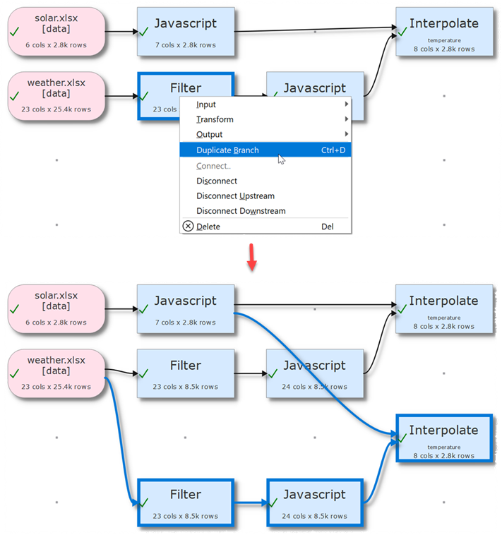
To duplicate multiple items in the center pane (e.g. a sequence of transforms) right click on the first item and select Duplicate Branch.