Duplicate a series of transforms

<< Click to Display Table of Contents >>

Navigation:  How do I? >

Duplicate a series of transforms

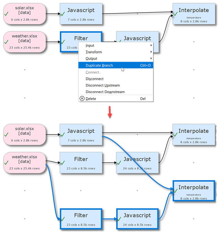
To duplicate multiple items in the center pane (e.g. a sequence of transforms) right click on the first item and select Duplicate Branch.

 

How to duplicate transforms